| 일 | 월 | 화 | 수 | 목 | 금 | 토 |
|---|---|---|---|---|---|---|
| 1 | 2 | 3 | 4 | 5 | 6 | |
| 7 | 8 | 9 | 10 | 11 | 12 | 13 |
| 14 | 15 | 16 | 17 | 18 | 19 | 20 |
| 21 | 22 | 23 | 24 | 25 | 26 | 27 |
| 28 | 29 | 30 | 31 |
- Python
- Web
- KAKAO
- ChatGPT
- 국가과제
- git
- Github
- cloud
- C언어
- 고등학생 대상
- GoogleDrive
- VSCode
- Rocky Linux
- Powershell
- rnn
- Machine Learning
- 인터넷의이해
- Spring
- 크롤링 개발
- colab
- API
- Docker
- Resnet
- LINUX MASTER
- Database
- ICT멘토링
- Spring Boot
- suricata
- 코딩도장
- OSS
- Today
- Total
코딩두의 포트폴리오
[2022실기] 2회 본문
1. 데이터베이스에 대한 다음 설명에서 괄호에 공통으로 들어갈 알맞은 용어를 쓰시오.
| ( )은 관계 데이터의 연산을 표현하는 방법으로, 관계 데이터 모델의 제안자인 코드(E.F.Codd(가 수학의 술어 해석(Predicate Calculus)에 기반을 두고 관계 데이터베이스를 위해 제안했다. - 원하는 정보가 무엇이라는 것만 정의하는 비절차적 특성을 지니며, 원하는 정보를 정의할 때 계산 수식을 사용한다. - 튜플 해석식을 사용하는 튜플 ( )과 도메인 해석식을 사용하는 도메인 ( )으로 구분된다. |
관계해석 (Relational Calculus)
2. 암호화 알고리즘에 대한 다음 설명에서 괄호 (1,2)에 들어갈 알맞은 용어를 쓰시오.
| - 암호화 알고리즘은 패스워드, 주민번호, 은행계좌와 같은 중요 정보를 보호하기 위해 평문을 암호화된 문장으로 만드는 절차 또는 방법을 의미한다. - 스위스의 라이(Lai)와 메시(Messy)는 1990년 PES를 발표하고, 이후 이를 개선한 IPES를 발표하였다. IPES는 128비트의 Key를 사용하여 64비트 블록을 암호화하는 알고리즘이며 현재는 ( 1 )라고 불린다. - ( 2 )은 국가 안전 보장국(NSA)에서 개발한 암호화 알고리즘으로, 클리퍼 칩(Clipper Chip)이라는 IC칩에 내장되어 있다. 80비트의 Key를 사용하여 64비트 블록을 암호화하며, 주로 전화기와 같은 음성 통신 장비에 삽입되어 음성 데이터를 암호화한다. |
1. IDEA (International Data Encryption Algorithm
2. Skipjack
3. 다음은 <제품>(제품명 단가, 제조사) 테이블을 대상으로 "H" 제조사에서 생산한 제품들의 '단가'보다 높은 '단가'를 가진 제품의 정보를 조회하는 <SQL문>이다. 괄호에 알맞은 답을 적어 <SQL문>울 완성하시오.
<SQL문>
SELECT 제품명, 단가, 제조사
FROM 제품
WHERE 단가>( ) (SELECT 단가 FROM 제품 WHERE 제조사 = 'H');
ALL
ALL(서브쿼리) -> 서브쿼리 안의 모든 값보다 커야 함
(H 제조사의 모든 단가보다 더 큰 제품만 조회)
4. 다음 <TABLE>을 참조하여 <SQL문>을 실행했을 때 출력되는 결과를 쓰시오. (<TABLE>에 표시된 'NULL'은 값이 없음을 의미한다.)
<TABLE>
| INDEX | COL1 | COL2 |
| 1 | 2 | NULL |
| 2 | 4 | 6 |
| 3 | 3 | 5 |
| 4 | 6 | 3 |
| 5 | NULL | 3 |
<SQL문>
SELECT COUNT(COL2)
FROM TABLE
WHERE COL1 IN (2,3)
OR COL2 IN (3,5);
3
5. 네트워크 보안에 대한 다음 설명에서 괄호에 공통으로 들어갈 알맞은 용어를 영문 약어로 쓰시오.
| - ( )은 인터넷 등 통신 사업자의 공중 네트워크와 암호화 기술을 이용하여 사용자가 마치 자신의 전용 회선을 사용하는 것처럼 해주는 보안 솔루션이다. - 암호화된 규격을 통해 인터넷망을 전용선의 사설망을 구축한 것처럼 이용하므로, 비용 부담을 줄일 수 있다. - ( )을 사용하면 두 위치 및 네트워크 사이에 암호화된 보안 터널이 생성되며, 터널에 사용되는 프로토콜에 다라 SSL( )과 IPSec( )으로 불린다. |
VPN
6. 객체지향에 대한 다음 설명에 해당하는 용어를 [보기]에서 찾아 쓰시오.
| - 자신이 사용하지 않는 인터페이스와 의존 관계를 맺거나 영향을 받지 않아야 한다는 개체지향 설계 원칙 중의 하나이다. - 예를 들어 프린터, 팩스, 복사 기능을 가진 복합기의 경우 3가지 기능을 모두 가진 범용 이넡페이스보다 |
[보기]
| SRP | SOLID | OCP | LSP |
| ISP | DIP | OTP | PNP |
ISP (인터페이스 분리 원칙, Interface Segregation Priciple)
7. 다음 Java로 구현된 프로그램을 분석하여 그 실행 결과를 쓰시오.
public static void main(String args[]){
int i = 3; int k = 1;
switch(i) {
case 1: k += 1;
case 2: k++;
case 3: k = 0;
case 4: k += 3;
case 5: k -= 10;
default: k--;
}
System.out.print(k);
}
8. 다음 C언어로 구현된 프로그램을 분석하여 그 실행 결과를 쓰시오.
struct A{
int n,
int g
}
int main(){
A a = new A[2]
for(i=0; i <2; i++) {
a[i].n = i,
a[i].g=i+1
}
System.out.printf(a[0].n + a[1].g);
}
9. 서브네팅(Subnetting)에 대한 다음 설명에서 괄호(1,2)에 들어갈 알맞은 답을 쓰시오.
| 현재 IP 주소가 192.168.1.132이고, 서브넷 마스크가 255.255.255.192일 때, 네트워크 주소는 192.168.1.( 1 )이고, 해당 네트워크에서 네트워크 주수와 브로드캐스트 주소를 제외한 사용 가능 호스트의 수는 ( 2 )개이다. |
1. 128
2. 62
10. 애플리케이션 테스트에 대한 다음 설명에서 괄호(1,2)에 들어갈 알맞은 테스트를 쓰시오.
| 인수 테스트는 개발한 소프트웨어가 사용자의 요구사항을 충족하는지에 중점을 두고 테스트하는 방법이다. - ( 1 ) : 선정된 최종 사용자가 여러 명의 사용자 앞에서 행하는 테스트 기법으로, 실제 업무를 가지고 사용자가 직접 테스트한다. - ( 2 ) : 개발자의 장소에서 사용자가 개발자 앞에서 행하는 테스트 기법으로, 테스트는 통제된 환경에서 행해지며, 오류와 사용상의 문제점을 사용자와 개발자가 함께 확인하면서 기록한다. |
1. 베타 테스트
2. 알파 테스트
11. 다음 설명에 해당하는 테스트를 [보기]에서 찾아 쓰시오.
| - 통합 테스트로 인해 변경된 모듈이나 컴포넌트에 새로운 오류가 있는지 확인하는 테스트이다. - 이미 테스트된 프로그램의 테스팅을 반복하는 것이다. - 수정한 모듈이나 컴포넌트가 다른 부분에 영향을 미치는지, 오류가 생기지 않았는지 테스트하여 새로운 오류가 발생하지 않음을 보증하기 위해 반복 테스트한다. |
[보기]
| Integration | Big Bang | System | Acceptance |
| Unit | Regression | White Box | Black Box |
Regression (회귀 테스트)
12. 다음은 <EMPLOYEE> 릴레이션에 대해 <관계 대수식>을 수행했을 때 출력되는 <결과>이다. <결과>의 각 괄호(1~5)에 들어갈 알맞은 답을 쓰시오.
| πTTL(EMPLOYEE) |
<EMPLOYEE>
| INDEX | AGE | TTL |
| 1 | 48 | 부장 |
| 2 | 25 | 대리 |
| 3 | 41 | 과장 |
| 4 | 36 | 차장 |
<결과>
| ( 1 ) |
| ( 2 ) |
| ( 3 ) |
| ( 4 ) |
| ( 5 ) |
1. TTL
2. 부장
3. 대리
4. 과장
5. 차장
13. 다음 Python으로 구현된 프로그램을 분석하여 그 실행 결과를 쓰시오.
a = "REMEMBER NOVEMBER"
b = a[:3] + a[12:16];
c = "R AND %s" % "STR";
print(b+c);
14. 경로 제어 프로토콜(Routing Protocol)에 대한 다음 설명에서 괄호(1~4)에 들어갈 알맞은 용어를 [보기]에서 찾아 쓰시오.
| 경로 제어 프로토콜은 크게 자율시스템 내부의 라우팅에 사용되는 ( 1 )와 자율 시스템 간의 라우팅에 사용되는 ( 2 )로 구분할 수 있다. ( 1 )는 소규모 동종 자율 시스템에서 효율적인 RIP와 대규모 자유 시스템에서 많이 사용되는 ( 3 )로 나누어진다. ( 3 )는 링크 상태(Link State)를 실시간으로 반영하여 최단 경로로 라우팅을 지원하는 특징이 있다. ( 4 )는 ( 2 )의 단점을 보완하여 만들어진 라우팅 프로토콜로, 처음 연결될 때는 전체 라우팅 테이블을 교환하고, 이후에는 변환된 정보만을 교환한다. |
[보기]
| BGP | AS | HOP | OSPF |
| NAT | ISP | EGP | IGP |
1. IGP
2. EGP
3. OSPF
4. BGP
15. 다음 C언어로 구현된 프로그램을 분석하여 그 실행 결과를 쓰시오.
#include <stdio.h>
int len(char*p);
int main(){
char* p1 = "2022";
char* p2 = "202207";
int a = len(p1);
int b = len(p2);
printf("%d", a + b);
}
int len(char* p){
int r = 0;
while(*p != '\0'){
p++;
r++;
}
return r;
}
16. 다음 C언어로 구현된 프로그램을 분석하여 그 실행 결과를 쓰시오.
#include <stdio.h>
int main(int argc, char *argv[]) {
int a[4] = {0, 2, 4, 8};
int b[3] = {};
int i = 1;
int sum = 0;
int *p1;
for (i; i < 4; i++) {
p1 = a + i;
b[i-1] = *p1 - a[i-1];
sum = sum + b[i-1] + a[i];
}
printf("%d", sum);
return 0;
}
17. 다음 Java로 구현된 프로그램을 분석하여 그 실행 결과를 쓰시오.
class Test{
public static void void main(String args[]){
cond obj = new cond(3);
obj.a = 5;
int b = obj.func();
System.out.print(obj.a + b);
}
}
class cond{
int a;
public cond(int a){
this.a = a;
}
public int func(){
int b = 1;
for (int i=1; i<a; i++)
b += a * i;
return a + b;
}
}
18. 함수적 종속(Functional Dependency)에 대한 다음 설명에서 괄호(1~3(에 들어갈 알맞은 용어를 [보기]에서 찾아 기호(ㄱ~ㅇ)로 쓰시오.
<R>
| 학생 | 학과 | 성적 | 학년 |
| 이순신 | 컴퓨터공학 | A+ | 2 |
| 이순신 | 전기공학 | B | 2 |
| 유관순 | 경제학 | B+ | 1 |
| 강감찬 | 문예창작 | C | 3 |
| 강감찬 | 한국사 | C+ | 3 |
| 홍길동 | 영문학 | B | 4 |
| - 테이블 <R>에서 '성적'은 기본키인 {학생, 학과}에 대해 ( 1 ) Functional Dependency이다. - 테이블 <R>에서 '학년'은 기본키인 {학생, 학과} 중 '학생'만으로 식별이 가능하므로 기본키에 대해 ( 2 ) Functional Dependency이다. - 임의의 테이블에 속성 A, B, C가 있을 때, A->B이고 B->C일 때 A->C인 관계는 ( 3 ) Functional Dependency이다. |
[보기]
| ㄱ. Hybrid | ㄴ. Multi Valued | ㄷ. Transitive | ㄹ. Full |
| ㅁ. Defined | ㅂ. Natural | ㅅ. Relational | ㅇ. Partial |
1. ㄹ (완전 함수 종속)
2. ㅇ (부분 함수 종속)
3. ㄷ (이행적 종속)
19. 인터넷에 대한 다음 설명에서 괄호 (1~3)에 들어갈 알맞은 용어를 [보기]에서 찾아 쓰시오.
| 인터넷이란 TCP/IP 프로토콜을 기반으로 하여 전 세계 수많은 컴퓨터와 네트워크들이 연결된 광범위한 컴퓨터 통신망이다. - ( 1 ) : 월드 와이드 웹(WWW)에서 HTML 문서를 송수신하기 위한 표준 프로토콜로, GET과 POST 메소드를 통해 메시지를 주고 받는다. - ( 2 ) : 다른 문서나 그림으로 이동할 수 있는 연결을 가지고 있는 텍스트를 의미한다. - ( 3 ) : 인터넷의 표준 문서인 하이퍼텍스트 문서를 만들기 위해 사용하는 언어이다. |
[보기]
| UDDI | XML | WSDL | Hypertext |
| DHTML | HTML | SOAP | HTTP |
1. HTTP
2. Hypertext
3. HTML
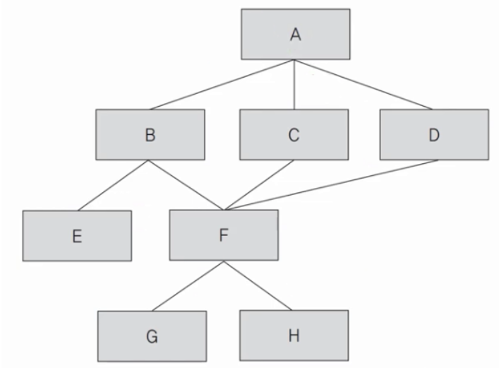
20. 다음의 모듈 관계를 표현한 시스템 구조도를 참고하여 모듈 F의 팬인(Fan-In)과 팬아웃(Fan-Out)을 구하시오.

팬인: 3 / 팬아웃: 2
'정보처리기사 > 2022 실기' 카테고리의 다른 글
| [2022실기] 3회 (0) | 2025.12.08 |
|---|---|
| [2022실기] 1회 (0) | 2025.12.04 |